功能农业与功能食品是我省“农谷”战略的核心内容,挖掘功效成分与鉴定精准功能是研制功能食品的前提,同时也是破解功能食品市场面临“为什么好”、“如何好”及“好到何种程度”三大瓶颈问题的有效途径。微藻富含结构新颖、功能独特的活性成分,是制备“藻源系列”功能食品的理想原料,但微藻活性物质代谢机制错综复杂,其产物的精准功能与分子机制尚不明确,因而急需借助模型进行效果评价。如何鉴定活性物质精准功能与解析作用分子机制是该研究领域的热点与难点。
近日,山西农业大学分子农业与生物能源研究所功能微藻团队在“Food & Function”(SCI 1区top,IF=5.396)上发表题为“Astaxanthin fromHaematococcus pluvialisalleviates the obesity by modulating lipid metabolism and gut microbiota in mice fed high-fat diet”的1篇研究论文。

图1雨生红球藻虾青素对治疗肥胖症状的减脂功效与作用机制
该论文针对饮食诱导的肥胖及代谢性疾病,建立了高胆固醇血症伴发的肥胖症疾病模型,从血脂四项及肝功、脂质代谢组、肠道微生物组及转录水平,揭示了雨生红球藻虾青素治疗肥胖症及代谢性疾病的效果与作用机制(图1),为基于虾青素的减脂类功能食品研制奠定了基础。
2020年,该团队在“Food & Function”(SCI 1区top,IF=5.396)上发表题为“Astaxanthin fromHaematococcus pluvialisameliorates the chemotherapeutic drug (doxorubicin) induced liver injury through the Keap1/Nrf2/HO-1 pathway in mice”的1篇研究论文。

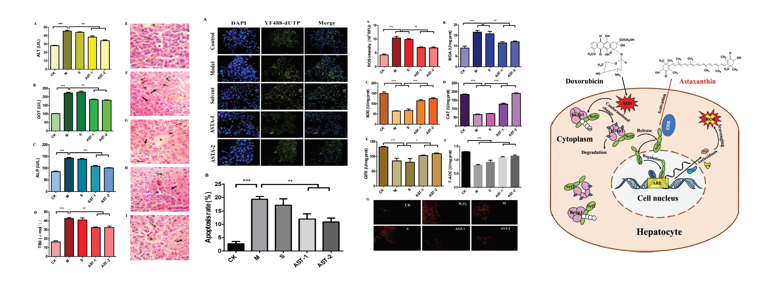
图2雨生红球藻虾青素缓解阿霉素所致肝损伤的保护效果与作用机制
该论文探究雨生红球藻虾青素对化疗药物(阿霉素)诱导的小鼠肝损伤的保护作用。从体重、摄食量、尿液、肝功、氧化应激指标、肝细胞凋亡、肝组织病理和抗氧化系统相关基因的表达等角度进行了研究(图2)。结果表明虾青素可通过调控Keap1/Nrf2信号通路促进下游抗氧化蛋白的表达,提供细胞抗氧化能力,进而缓解肝细胞凋亡及坏死。该研究鉴定了虾青素一种新功能,可用于缓解化疗引起肝损伤的副作用,为基于虾青素的保肝类功能食品研制奠定了基础。
2019年,该团队在“International Journal of Biological Macromolecules”(SCI 2区top,IF=6.953)发表题为“Polysaccharide fromSpirulina platensisameliorates diphenoxylate-induced constipation symptoms in mice”的1篇研究论文。

图3螺旋藻多糖治疗功能性便秘的效果与作用机制
该论文建立功能性便秘模型,通过生理生化指标的测定,以及“肠-脑轴”策略探索螺旋藻多糖治疗功能便秘的机理。研究发现,螺旋藻多糖治疗便秘小鼠的效果包括改善排便、增加AchE活性、降低NO浓度、修复受损肠绒毛及影响便秘相关基因的表达,同时发现螺旋藻多糖调节肠道菌群的作用(图3),该研究鉴定了螺旋藻多糖一种新功能,可用于缓解功能性便秘,为基于螺旋藻多糖的肠道菌群调节与缓解功能性便秘的功能食品研制奠定了基础。
上述论文的第一作者分别是王猛硕士(2019级)、马浩天硕士(2020年毕业,现西安交通大学法医学博士)及马浩天硕士,崔红利副教授和李润植教授为通讯作者;团队成员季春丽副教授、张春辉博士为实验的开展提供了研究思路与数据分析;研究生关思宇(2021年毕业)和赵春超硕士(2019级)参与了部分实验。本研究得到国家自然基金(31902394和31902344)、山西省重点研发(201603D312005和201803D31063)、山西省农谷专项子任务(SXNGISKYZX201906)及晋中市科技重点研发(Y192012)等项目的资助。
近年来,山西农业大学分子农业与生物能源研究所功能微藻团队瞄准能源、环境、农业及健康领域的重大需求,聚焦功能微藻的六个主题,形成稳定的三个循环研究领域,具体如下:1.微藻净化三废联产功能性肥、生物农药及生物刺激剂,开辟绿色、高效、低碳、循环、增值现代农业体系;2.微藻活性物质代谢机制解析、精准功能鉴定与特需产品研制,对接健康中国战略需求;3.基于微藻特殊功能基因助力营养强化型作物育种,基于微藻细胞工厂的功效成分光合固碳生物合成。上述研究成果为“藻源”系列功能食品的研制奠定了基础,同时为杂粮活性物质精准功能鉴定与作用机制研究提供了参考依据,为振兴杂粮全产业链注入新动能。
3篇论文的链接分别如下:
https://pubs.rsc.org/en/content/articlepdf/2021/FO/D1FO01495A?page=search
https://pubs.rsc.org/en/content/articlelanding/2020/fo/c9fo02429h
https://www.sciencedirect.com/science/article/pii/S0141813019316605